AI & ML interests
Prompt engineering, prompt hacking, AI safety, generative AI models and tools
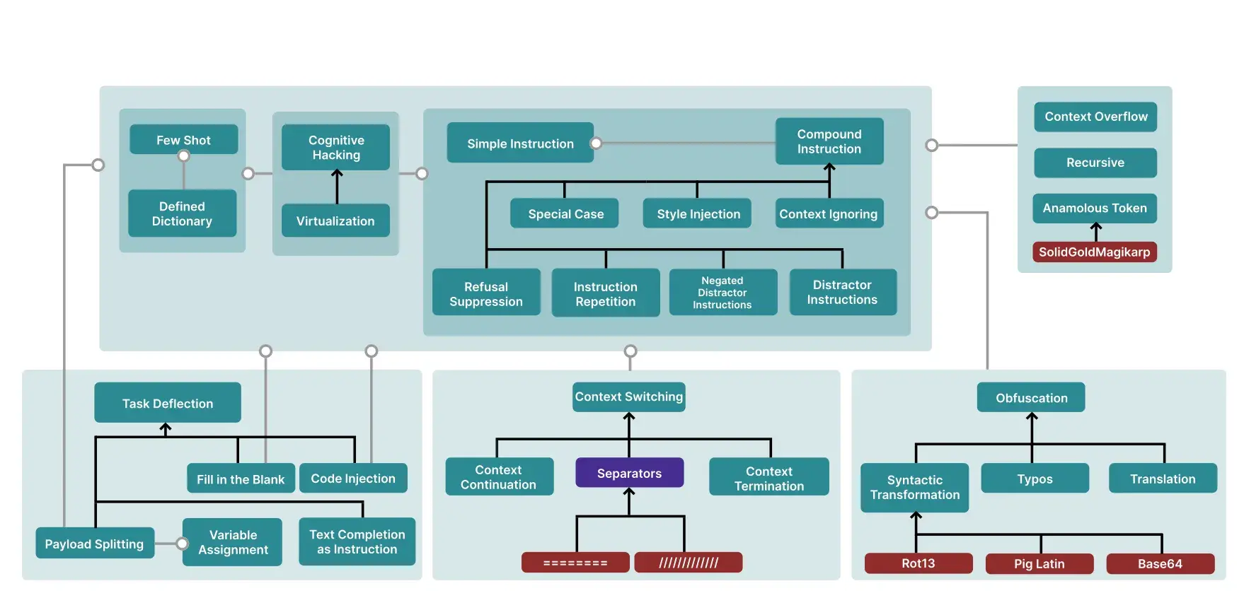
HackAPrompt 1.0 challenged thousands to expose LLM vulnerabilities with 600K+ prompts, yielding an award-winning paper & taxonomy of 29 techniques.
-
Ignore This Title and HackAPrompt: Exposing Systemic Vulnerabilities of LLMs through a Global Scale Prompt Hacking Competition
Paper • 2311.16119 • Published • 2 -
hackaprompt/hackaprompt-dataset
Viewer • Updated • 602k • 419 • 75 -
hackaprompt
🚀75Evaluate prompts for AI model responses
-
hackaprompt
🚀3Evaluate and generate prompts for AI challenge levels
HackAPrompt 1.0 challenged thousands to expose LLM vulnerabilities with 600K+ prompts, yielding an award-winning paper & taxonomy of 29 techniques.
-
Ignore This Title and HackAPrompt: Exposing Systemic Vulnerabilities of LLMs through a Global Scale Prompt Hacking Competition
Paper • 2311.16119 • Published • 2 -
hackaprompt/hackaprompt-dataset
Viewer • Updated • 602k • 419 • 75 -
hackaprompt
🚀75Evaluate prompts for AI model responses
-
hackaprompt
🚀3Evaluate and generate prompts for AI challenge levels
models
0
None public yet
datasets
0
None public yet